Dark colours when sampling points on textured mesh

If you are allergic to bug trackers, you can post here any remarks, issues and potential bugs you encounter
Post Reply
Caspar
Posts: 1
Joined: Wed Nov 28, 2018 11:41 am

Dark colours when sampling points on textured mesh

Post by Caspar »

Dear forum,

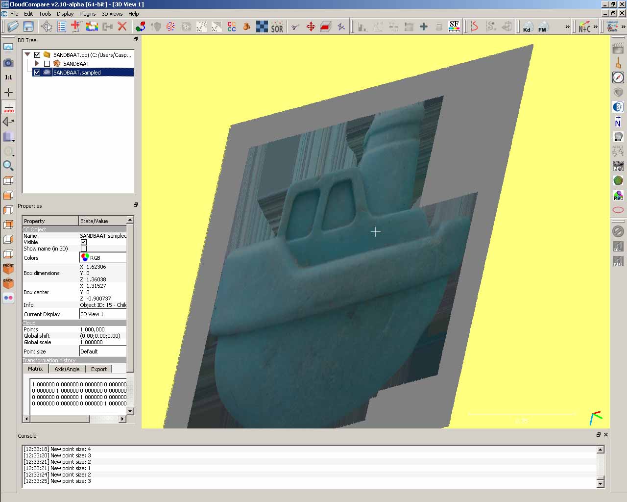
I'm having trouble with considerably darker colours when I sample points on a textured mesh.
Is there a known way around this?
I would prefer to not adjust Levels under Color to compensate for this.
Below images illustrate the issue.

And while I'm at it, does anyone know of a way to import a "cut out" picture like the one below and only get the cut out boat?
I'm trying to go from cut out 2d images to XYZRGB, PLY or really any pointcloud with colour information.

Cheers/

Caspar
Sampled points from mesh.jpg
Sampled points from mesh.jpg (128.87 KiB) Viewed 9131 times
The attachment Sampled points from mesh.jpg is no longer available
Post Reply