Plugins

For any question about plugins!
daniel
Site Admin
Posts: 8158
Joined: Wed Oct 13, 2010 7:34 am
Location: Grenoble, France
Contact:

Plugins

Post by daniel »

There are two types of plugins supported by CloudCOmpare right now:
  • standard plugin (generally this is just a bridge to an existing library/algorithm developed by third-parties)
  • OpenGL filter (this corresponds to advanced shaders that require some processing and privileged access to the rendering context through frame buffer object, etc.)
Standard plugins
  • qPCV - Global illumination (ShadeVis algorithm - Borgo et al.) [STABLE]
  • qHPR - Hidden Point Removal (Katz et al.) [STABLE]
  • qPoissonRecon - 3D meshing based on Poisson reconstruction (Kazhdan et al.) [STABLE]
  • qRansacSD - RANSAC Automatic Shape Detection from point clouds (Schnabel et al.) (only works on Visual C++ for the moment)
  • qKinect - capture of 3D colored point clouds with the Microsoft Kinect camera (IN DEV.)
OpenGL filters
  • qEDL - Eye Dome Lighting - real time approximation of global illumination (Boucheny et al.) [STABLE]
  • qSSAO - Screen Space Ambient Occlusion [STABLE]
Daniel, CloudCompare admin
jfhullo
Posts: 90
Joined: Thu Oct 14, 2010 7:16 am

Re: Plugins

Post by jfhullo »

Quick result for qKinect test. It works on my Windows 7 64 bits with the OpenKinect-libfreenect-4a159f8 drivers.

Image

http://s1.postimage.org/a8eq0dppr/q_Kin ... th_Map.jpg
Thanks Daniel for this. It seems qKinect is not in the last version (2.3) of cloudCompare. License reasons or debug reasons?
Last edited by jfhullo on Thu Jun 23, 2011 8:27 am, edited 3 times in total.
daniel
Site Admin
Posts: 8158
Joined: Wed Oct 13, 2010 7:34 am
Location: Grenoble, France
Contact:

Re: Plugins

Post by daniel »

Oh, Interesting!

In fact, this plugin is still a "work in progress" (to tell the truth, I almost forget about it ;). So if it has ever been released in the official version, it was an error. Or did you simply get it from the sources?

I never had the time to fully test it, and I was also wondering if any users could use it "as is". From what you say, I understand that it's "sufficient" to install the libfreenect drivers?

Anyway, it's good to see that it does work, and even on a totally different platform than mine :). i'll try to package this properly and ship this plugin in the official version "asap".
Daniel, CloudCompare admin
jfhullo
Posts: 90
Joined: Thu Oct 14, 2010 7:16 am

Re: Plugins

Post by jfhullo »

It's in the 2.2 version thats is still available as old stable one. You maybe forgot to remove it but well, that's great!

I just install drivers and press on this "strange" button qKinect and Talaaa: point cloud. I just reverse the axis for the sensor to get a depth map.

in fact with have a student working on Kinect here, in EDF so it was interesting to show it.

The main issue concerns the texture with an important offset between points and texture, but well, that's not so bad... not for reconstruction purposes...

Thanks again.
daniel
Site Admin
Posts: 8158
Joined: Wed Oct 13, 2010 7:34 am
Location: Grenoble, France
Contact:

Re: Plugins

Post by daniel »

In fact, the offset between points and texture comes from the fact that libfreenect couldn't give me the internal Kinect calibration information at that time. So I used the 'standard' information that can be found on the web. I don't know if there is a better way to do this now.
Daniel, CloudCompare admin
jfhullo
Posts: 90
Joined: Thu Oct 14, 2010 7:16 am

Re: Plugins

Post by jfhullo »

I was in a conference two weeks ago where photogrammetrists made a paper for the calibration of the kinect. As soon I have the proceedings I will send you the article if you want to have a look.

I know that Microsoft will release official SDK and drivers, results will certainly be better.
jfhullo
Posts: 90
Joined: Thu Oct 14, 2010 7:16 am

Re: Plugins

Post by jfhullo »

For your information, SDK has been realeased one hour ago at:

http://research.microsoft.com/en-us/um/ ... fault.aspx
jfhullo
Posts: 90
Joined: Thu Oct 14, 2010 7:16 am

Re: Plugins

Post by jfhullo »

Dear Daniel,

I have a MAJOR request :) :)

It's about the schnabel plugin. Will it be released soon, since it's a really important point for me to extract primitive shapes from point clouds in my Phd work (which is concerning registration).

I really hope to see this plugin in cloud compare!!!

Well it will also be useful not for my personal work too, of course :)

JF
daniel
Site Admin
Posts: 8158
Joined: Wed Oct 13, 2010 7:34 am
Location: Grenoble, France
Contact:

Re: Plugins

Post by daniel »

It's already available in the Visual 2008 version. For this, you just have to download the sources, and launch the project with the 'start_visual.bat' file (XP) or 'start_visual_x64.bat' (Vista/Seven 64 bits) in the 'trunk\qCC\msvc\VC9' folder. You'll also need a Visual compatible version of Qt and the Qt Visual Addin for MSVC 2008.

It is almost fully operative : it segments the cloud as Schnabel's library outputs, and it is alerady able to associate planar and cylindrical parts with the corresponding mesh primitive. The other primitives should be easy to add to CloudCompare (cone, torus and sphere).

However, the big issue is the compilation with MinGW ...

Daniel
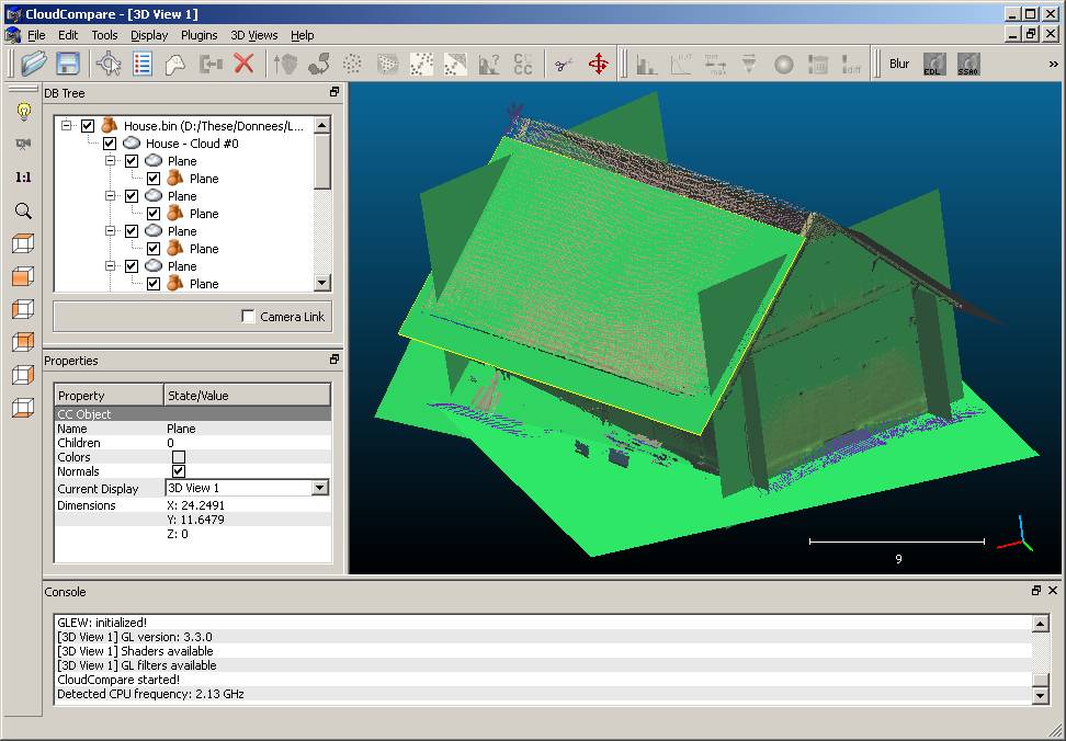
Attachments
qRansacSD plugiin output (planes only)
qRansacSD plugiin output (planes only)
cc_ransac_sd_planes.jpg (95.62 KiB) Viewed 42730 times
Daniel, CloudCompare admin
jfhullo
Posts: 90
Joined: Thu Oct 14, 2010 7:16 am

Re: Plugins

Post by jfhullo »

If I well understand, it's a MinGW trouble, does it mean that I have no hope to see it in the "official" version of CC?

JF
Post Reply